血祭血神!不過是另一位。在全新的《戰鬥寶典:凱恩之女》中,有一項經過重制的戰鬥特質,專注於執行鮮血儀式。跟隨我們一起前往神殿,接受血之洗禮吧。

《凱恩之女》的全新戰鬥特質主要是以殺戮之神的名義灑下鮮血,從而為你的軍隊降下祝福。如果你能讓凱恩保持愉悅,你將獲得非常豐厚的回報。
在開始鮮血儀式之前,你需要選擇一名英雄來主持儀式。被選中是一項巨大的榮耀,但就像所有與莫拉斯-凱恩相關的事物一樣,這其中的含義可能比初看上去要更加微妙。

事實上,你的受膏儀式者可能無法撐過整場戰鬥。但別擔心,這都是凱恩計畫的一部分,而血腥繼承將迅速見證一位新的受膏英雄的誕生。

那麼,你可以選擇一位鐵鱗蛇女作為你的第一位受膏儀式者,如果她在你的計謀中隕落,只需再選擇另一位,而這位繼任者將獲得鐵鱗之怒技能。看來凱恩在「血液從何處流淌並不重要」這件事上,一直在向恐虐學習。

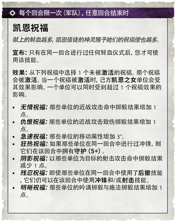
無論你正調遣的是第一位還是第四位受膏勇士,是時候開始鮮血儀式了。和所有最棒的派對一樣,最重要的兩件事是誰來主持,以及在哪裡舉行。如果你選定的勇士灑下敵方鮮血(或他們自己的鮮血被灑下),又或者你在特定地點製造了屠殺,恭喜你,你已經完成了鮮血儀式。

完成儀式後,你會發現凱恩是一位慷慨的神明,你可以從七種祝福中進行選擇。每一種都非常強大,能為你提供覆蓋整個戰場的加成。需要在戰鬥中獲得提升?選擇無情祝福。想讓你的軍隊速度更快?選擇迅捷祝福。而如果你面對的是一個擁有大量射擊火力的敵人,陰影祝福將是一大助力。

這些祝福的靈活性意味著你總能在恰當時機使用最合適的那一個。如果你無法抉擇,想要選擇兩種祝福怎麼辦?全新的鮮血魔巫可以在這裡助你一臂之力,她們的猩紅風險技能將為你帶來更多靈活性。

準備好灑下鮮血了嗎?找一位高階角鬥士,任命她為受膏儀式者吧。全新的《戰鬥寶典:凱恩之女》現正預購中,我們還將在另一篇文章中介紹其中的載譽軍隊。
Share this :
George May 3, 2015, 6:32 PM
Great blog post! Following