
我們已經初步瞭解了有關穿著閃閃發光的盔甲的雷鑄神兵以及毛茸茸但卻又卑鄙邪惡的斯卡文鼠人。那現在,我們將目光另一個陣營:暗怨地精,他們由弱小的地精,以及笨拙的巨怪所組成。
如果你因為他們看上去體型瘦弱矮小,或者長得粗壯但又看上去笨笨的,就輕視他們,那可以就大錯特錯了!這群居住在沼澤中的居民,是一股不可忽視的力量,當跳跳和巨怪在前線造成難以言喻的浩劫,狡猾且充滿著復仇心態的地精想出各種陰謀詭計時,再強大的敵人都有可能被他們擊敗。

他們從地底的深處湧來,在惡月*的邪光下聚集起來,開啟戰爭!
註1*一個惡毒的小行星,幾乎隨機地在乙太虛空中移動,在凡世諸域中傳播毀滅性的魔法。
簡介
每一個地精看上去十分弱小,但其實這只是具有迷惑性的表像。他們有著為了成功而置一切於不顧的病態欲望,瘋癲的大腦中永遠轉動著各種計策。

當飄忽不定的惡月靠近一個界域時,它會將大地沐浴在邪惡的光輝中,讓那些居住在黑暗洞穴和潮濕洞穴中的地精產生狂熱,驚聲尖叫。這種狂熱被稱為「暗怨」,是一種精神錯亂的可怕景象,它將這些生物聚集在一起,形成一個尖叫的群體。
除此以外,還有來自地底更深處的其他恐怖生物:巨大的蜘蛛、笨拙的巨怪以及那些長著牙齒、跳躍不停的被稱為跳跳的球形生物。他們來到地表,並希望將諸域引來永黯,一種地精神話中的陰暗天堂,而在那裡,地精可以當家作主。

暗怨地精可能有著很多計畫,但當他們發動戰爭時,他們只會受到原始本性的驅使。他們的敵意是無止境的,會不斷為自己的陰謀詭計加碼,力圖證明自己擁有著更高級的詭計。
戰鬥特質
惡月的起源尚且不清,但它的一群瘋狂崇拜者肯定會追隨惡月軌跡,沐浴在它的邪惡光輝中,並從中受益。當惡月在諸域縱橫交錯時,那些在惡月邪光之下的生物會以他們自己的特殊方式變得更加強大。

地精們會在控制目標上變得更加大膽,跳跳的速度更快、且跳得更高,巨怪們的皮膚會變得更厚,而蜘蛛毒液的威力也會得到加強。
戰鬥編隊
很少有野獸能像跳跳那樣具有破壞性,跳跳的大嘴長滿獠牙,有著與之相匹配的欲望。無論跳跳的體型或大或小,它們都是暗怨地精的忠實夥伴,因此,跳跳幫就是一個很好的選擇。

這是一群勢不可擋的紅色野獸,它們的衝鋒會產生額外的攻擊。其他的戰鬥編隊,則允許你組建出成群的蜘蛛騎士、堅韌的巨怪群和大量瘋狂的地精。
奧術和咒語
暗怨地精的薩滿通常會借用格克摩克的力量來粉碎他們的敵人,但他們也是天生的陰謀家。暗中分神無疑是濕冷學識中最受歡迎的咒語。

這種不自然的尖叫、呐喊和魔法閃光,會讓施法者12英吋之內的敵方單位的攻擊命中擲骰結果減少1點,對於這些穿戴著盔甲碎片和兜帽長袍,只有著5+或6+豁免屬性的小傢伙們而言,會非常有用。
單位聚焦
很少有地精能與狂王斯卡格羅特相提並論,之所以稱其為狂王,是因為他從一個特別生動的惡月夢中醒來後,發現自己戴著一頂真菌之冠,其根系直達大腦。

通過抓捕各種法師和預言家並篩選他們的預言,斯卡格羅特能夠控制或至少預測惡月的軌跡,並能夠施展狂王祈禱,使惡月停留一段時間。他的標誌性咒語惡月之牙會讓它向附近的敵人吐出瘋石隕石雨,如果法術沒有達到應有的效果,他可以隨時使用他的喧鬧法杖,來保證為他的盟友或者更可能的是,他自己來迅速進行4英吋的重新部署。
有一定權力和聲名的地精頭目都會有至少一個為其出謀劃計策的屁話神棍。他們是一群擁有各種技能的瘋狂祭司和薩滿,在戰鬥中使用他們的屁話神棍搗亂,取得各種強大的效果。

耀容舞可以讓盟友迅速投入戰鬥,噁心毒藥可以幫助這些身材矮小的地精施展出遠超其體型的力量,而催眠則可以用來迷惑敵人,讓他們無法使用命令。
訓練跳跳是一項危險的工作,但只要全副武裝的跳跳馴獸師還活著,他們就可以用新鮮的肉來引誘更多的洞穴跳跳投入戰鬥。

在激烈的戰鬥中,跳跳發狂會讓它們有時候並不知道自己已經被擊殺了,並且會在死前造成致命傷。然而,它們在戰場上幾乎沒有什麼智慧,最高控制分數僅有 1點。
惡月總是反復無常,因此,足智多謀的地精們會收集月神散落的碎片,並將其雕刻成他們瘋狂的神明:惡月神龕。

惡月雕像會散發出12英吋的光環,賦予惡月的力量,由於它們通常位於月族巢穴的頂部,它們可以僅以一個指揮點數來補充被摧毀的單位。
來自工作室的評論
Jimbo說道:「暗怨地精是一支非常龐大的軍隊,可以召集各種不同風格的部隊來應對對手帶來的任何威脅。如果你需要大量的人手,可以召集月族地精,如果你需要一些高大強壯的傢伙來阻擋敵人,巨怪就是一個很不錯的選擇。」
「那些長著獠牙快速向前跳躍的跳跳是你的攻擊性騎兵選擇,但卻不要指望它們能夠停留太久;如果你想利用地精天生狡猾的特性,你也可以結合一些巨蛛和蜘蛛騎兵來搞一些惡作劇。」
先鋒軍亮點

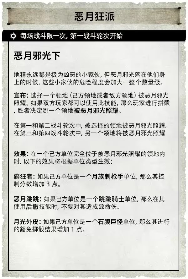
對於高度只能達到人類胸口的暗怨地精而言,《先鋒軍》是一款完美的遊戲。惡月狂派是一支包含著暗怨地精各種不同生物所組成的軍隊:狂月頭目領導著月族刺槍手、跳跳騎士以及石腹巨怪,在遊戲過程中,惡月邪光下的戰場會一分為二,而惡月狂派則會沐浴在邪光之下,進行戰鬥。

兩個具有10個月族刺槍手模型的單位都具有著重要的「增援」關鍵字,而那些兇猛且長著獠牙的跳跳騎士則會為你衝鋒陷陣。
這支部隊的核心是石腹巨怪,他們的再生技能可以非常有效地治癒傷口。

在介紹了秩序、混沌以及毀滅聯盟的幾個陣營後,我們將目光投向死亡聯盟的暗夜遊魂,來看看不死至尊麾下殘忍無情的軍隊。

全新版本《戰鎚西格瑪時代》你所需要知道的一切